德鸿说法
作者: 王雪飞
发布时间: 2021-08-30
从一份最高人民法院判决书看等同侵权中等同技术特征的认定
⬇全文下载

一、案件概况

广州市联柔机械设备有限公司(简称“联柔公司”)是“一种整体组合式弹簧垫生产机”实用新型专利的专利权人,认为佛山市成德弹簧科技有限公司(简称“成德公司”)侵犯其专利权,向广州知识产权法院提起诉讼。广州知识产权法院于2020年5月15日作出(2019)粤73知民初439号民事判决,认定被诉侵权产品的技术特征完全覆盖了涉案专利权利要求4的全部技术特征,落入了涉案专利权的保护范围,判决成德公司立即停止制造、使用侵犯涉案专利权产品的行为并赔偿联柔公司经济损失及为制止侵权行为所支付的合理开支共计200000元。


成德公司随后向最高人民法院提起上诉。最高人民法院于2021年2月1日作出(2020)最高法知民终1233号判决,认定被诉侵权产品缺少“上层布料架”技术特征,其他三个争议技术特征既不相同,也不等同,未落入涉案专利权利要求4的保护范围,不构成侵权,判决撤销广州知识产权法院(2019)粤73知民初439号民事判决,驳回联柔公司的诉讼请求。


可见最高人民法院与广州知识产权法院对被诉侵权产品是否构成侵权作出了不同甚至是完全相反的认定。



二、两级法院观点对比

广州知识产权法院先是分析了被诉侵权产品的结构和相关技术特征,认为被诉侵权产品为包括机床的整体组合式弹簧垫生产机,机床上设有超声波焊接装置、输送装置、上层布料架、下层布料架、横向弹簧推进机构及工作台;超声波焊接装置设置在工作台的上方;输送装置设置在工作台的后方;横向弹簧推进机构设置在工作台的前方;被诉侵权产品机床上方设有若干导布的滚筒和支架,布料由机床后方的布卷导入上述滚筒,通过滚筒从上方导入焊接装置中,机床上方的导布滚筒和支架可认定为上层布料架。该上层布料架和下层布料架设置在机床的一侧。被诉侵权产品的输送装置包括以皮带构成的施压装置、与施压装置相连的施压气缸、进给主轴、主轴电机等技术特征,与涉案专利权利要求描述的技术特征一致。其中,被诉侵权产品由若干个滚轴组成的皮带传送装置以皮带与进给主轴和弹簧垫贴合,利用皮带的张紧力对弹簧垫进行施压,通过进给主轴和皮带带动弹簧垫进给及移出工作台,符合涉案专利施压装置的限定,且该施压装置是本领域技术人员无需创造性劳动即可联想到的实施方式;被诉侵权产品施压气缸与施压装置其中一滚轴相连,通过调节滚轴的间距来控制皮带的张紧力,控制保持施压装置的施压力度,符合涉案专利施压气缸的限定。

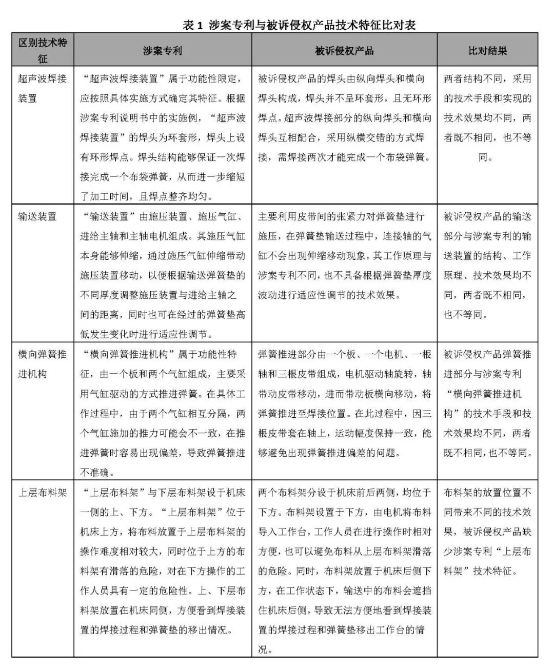
最高人民法院认为本案争议的主要焦点为被诉侵权产品是否具有涉案专利权利要求记载的“超声波焊接装置”、“输送装置”、“上层布料架”、“横向弹簧推进机构”等技术特征。然后对争议焦点所确定的技术特征逐项进行技术比对,技术比对总体情况见表1。


最高人民法院基于对全部区别技术特征(本文中“区别技术特征”是指将被诉侵权产品所采取的技术方案与涉案专利权利要求所记载的全部技术特征进行比对后所确定的存在区别的技术特征)的逐一分析,综合认为被诉侵权产品缺少“上层布料架”技术特征,其他三个争议技术特征既不相同,也不等同,未落入涉案专利权利要求的保护范围,不构成侵权。
通过两级法院的裁判观点对比可见,最高人民法院一方面对区别技术特征的认定更为具体,分析提炼出核心区别技术特征并逐项展开论述;同时围绕具体区别技术特征是否构成等同技术特征的分析和论证更为详细和严谨,结合技术手段及其实现的技术功能和技术效果综合论述该区别技术特征是否相同或等同,更具系统性和说服力。


三、等同技术特征认定要点

根据以上最高人民法院的裁判思路可以看出,在认定是否构成侵权时可以基于以下三个步骤:首先是将被诉侵权产品所采取的技术方案与涉案专利权利要求所记载的全部技术特征进行比对,确定两者之间存在哪些区别技术特征;其次,逐一针对具体的区别技术特征,结合采取的技术手段、实现的技术功能、达到的技术效果等综合认定该区别技术特征是否构成相同或等同;最后综合评述被诉侵权产品所采取的技术方案是否包含与权利要求所记载的全部技术特征相同或等同的技术特征,做出是否构成侵权的认定。


在上述侵权判定步骤中,具体的某个区别技术特征是否构成等同技术特征是侵权判定的基础和关键,也是司法实践中出现争议集中之处,一、二审法院裁判观点不一致的侵权案件大多也是由于对是否构成等同侵权的认定不同。正如本案,一审法院判决构成侵权,二审法院却认定被诉侵权产品不仅缺少涉案专利的一个技术特征,其他三个区别技术特征也既不相同也不等同,没有全面覆盖涉案专利权利要求所记载的全部技术特征,不构成侵权。


《最高人民法院关于审理专利纠纷案件适用法律问题的若干规定》第十七条第二款规定:等同特征,是指与所记载的技术特征以基本相同的手段,实现基本相同的功能,达到基本相同的效果,并且本领域普通技术人员在被诉侵权行为发生时无需经过创造性劳动就能够联想到的特征。可见,在认定是否构成等同特征时,需要结合该技术特征的技术手段、技术功能、技术效果及是否无需创造性劳动等多方面的因素具体分析综合认定。正如本案中最高人民法院在判决书裁判观点部分所述“本案法律问题是等同特征认定,构成等同特征需同时满足手段基本相同、功能基本相同、效果基本相同以及无需创造性劳动即可联想到等四个要件”。


从具体操作来讲,等同技术特征认定可以按照“三步法”进行:首先,对比被诉侵权产品所采取的技术方案和权利要求所记载的全部技术特征,确定两者之间存在哪些区别技术特征;然后,针对各区别技术特征,将被诉侵权产品所采取的技术方案中的该技术特征和权利要求对应的技术特征相对比,分析其是否属于“以基本相同的手段,实现基本相同的功能,达到基本相同的效果”;最后判断显而易见性,如果本领域普通技术人员无需经过创造性劳动就能够轻易将权利要求中的某一技术手段替换成被诉侵权产品所采取的技术方案中对应的“基本相同”的技术手段,则这种替换属于显而易见,构成等同侵权,否则为非显而易见的替换,不构成等同侵权。


四、总结

基于等同技术特征的分析和认定所构成的等同侵权是侵犯专利权的重要形式之一,相当于拓展了专利权利要求文字记载的技术方案的保护范围。在对是否构成等同技术特征以及是否构成等同侵权的认定时,一方面要对专利权利要求文字记载的技术方案进行必要的拓展,实现专利权人依托专利制度以公开换取保护发明创造的目的,保护专利权人利益;另一方面也要确保专利权的保护范围对于社会公众而言具有足够的法律确定性和可预见性,不宜过度拓展。
因此,在认定等同技术特征时要严格按照等同技术特征认定的思路和方法,逐项分析被诉侵权产品所采取的技术方案是否包含了与涉案专利权利要求所记载的全部技术特征相同或等同的技术特征,进而对是否构成等同侵权做出更为科学、准确的判定,维护各方法益的平衡。


责任编辑:雷宇萍

特别声明 | “德鸿说法”栏目下得文章仅作为一般性信息提供,不是作者/德鸿律师事务所为读者/受众作出的专项法律意见。如果有具体法律事务需要处理,建议您向具有相关资格的专业人士寻求法律帮助 ,以获得根据具体事件背景提供的专项法律意见。